Google AppSheet ライセンス ニーズに合った選び方のポイント
はじめに
筆者は、ソフトウェアエンジニアリングの学位を取得後、ベトナムの最大手IT企業でテスターとしてのキャリアをスタートいたしました。 主にマッチングサービスにおけるビジネス分析や、単体・結合・総合テストを一通り経験した後、2017年に来日。2018年からは株式会社ハイペリオンの一員として、運輸管理システムや品質保証計画プロジェクトに携わり、品質管理のエキスパートを目指して経験を重ねております。 Googleのサービスは多岐にわたり、ライセンス体系も複雑であるため、お客様にとって最適なものを選択するのは容易ではありません。そこで今回は、お客様のニーズに合ったAppSheetのライセンスを迷わず選ぶための重要なポイントを解説いたします。
Google AppSheetの紹介

Google AppSheetとは
Google AppSheetは、Google Cloudが提供するノーコード開発プラットフォーム。
プログラミングスキルがない方でも、Googleスプレッドシートなどのデータソースを用いて、モバイル・ウェブアプリケーションを迅速に開発できる。
コーディングなしで、業務の自動化やカスタムアプリの作成を可能にする。
Googleサービス以外にも、SalesforceやMicrosoftのサービスなど、様々な外部サービスとの連携が可能。
(※基本的なアプリはノーコードで構築可能だが、条件分岐やデータ操作など処理がある複雑なアプリに組み込む場合は、開発ロジックとAppSheet特有の数式の知識は必要となる。)
Gemini for App Creationとは
Gemini for App Creationは、AppSheetの一部で、自然言語でビジネスプロセスを記述するだけで、アプリケーションをゼロから構築できる強力なツール。
初期データ構築の自動化機能により、アプリ開発の基盤となるデータスキーマ、テーブル、列の提案と作成をAIが支援する。
サービス申請フローの概要
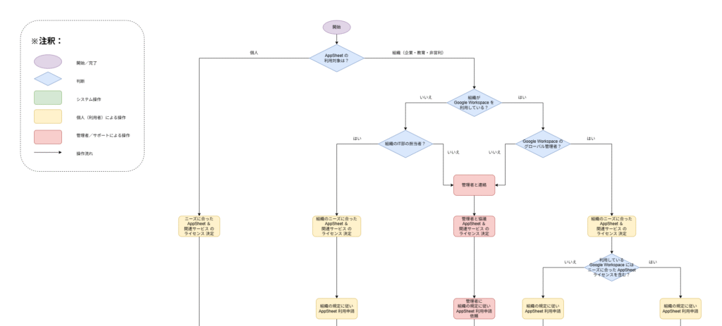
AppSheetの申請手順は、ご利用対象者、Google Workspaceの利用状況、およびお客様のニーズによって異なります。つきましては、以下のフローチャートをご参照ください。(画像をクリックすると、PDF版をダウンロード(または表示)できます。)
ニーズに合ったライセンスを選ぶためのポイント
AppSheetのニーズに合ったライセンスを選ぶには、多くの要因を考慮する必要がある。
以下の情報を参考に、最適なライセンスを選択するために、以下の解説をご確認ください。
AppSheetが含まれるGoogle Workspaceライセンスについて
個人・組織が持っているGoogle Workspaceのライセンスには、AppSheetが含まれる場合がある。
| ライセンス (※1) | AppSheet Starter | AppSheet Core | AppSheet Enterprise Plus (※2) | Gemini for App Creation (※3) |
|---|---|---|---|---|
| 個人&中小企業向け | ||||
| Google Workspace Business Starter | 〇 | 〇 | ||
| Google Workspace Business Standard | 〇 | 〇 | ||
| Google Workspace Business Plus | 〇 | 〇 | ||
| Google Workspace Frontline Starter | 〇 | 〇 | ||
| Google Workspace Frontline Standard | 〇 | 〇 | ||
| Google Workspace Frontline Plus | 〇 | 〇 | ||
| Google Workspace Essentials Starter | ||||
| エンタープライズ向け | ||||
| Google Workspace Enterprise Starter | 〇 | 〇 | ||
| Google Workspace Enterprise Standard | 〇 | 〇 | ||
| Google Workspace Enterprise Plus | 〇 | 〇 | ||
| Google Workspace Enterprise Essentials | ||||
| Google Workspace Enterprise Essentials Plus | 〇 | 〇 | ||
| 教育組織&非営利団体向け | ||||
| Google Workspace Education Fundamentals | ||||
| Google Workspace Education Standard | 〇 | 〇 | ||
| Google Workspace Education Plus | 〇 | 〇 | ||
| Google Workspace Non-profits | 〇 | 〇 | ||
(※1) Google Workspaceサービス概要の2025年6月30日時点の最新版に基づいている情報になる。
(※2) AppSheet Enterprise StandardライセンスとAppSheet Enterprise Standard External Userライセンス、AppSheet Enterprise Plus External Userライセンスの販売は、2025年4月10日をもって終了し、購入できなくなった。
(※3) Gemini for App Creationは、有料のAppSheetライセンス(AppSheet Starter、AppSheet Core、AppSheet Publisher Pro、またはAppSheet Enterprise Plus)またはAppSheetが含まれるWorkspaceライセンスの一部として提供される。
サービス別ライセンスと機能の比較
| AppSheet Free (※1) | AppSheet Starter | AppSheet Core | AppSheet Enterprise Plus | AppSheet User Pass (※2) | |
|---|---|---|---|---|---|
| ライセンス タイプ | ユーザーごと | ユーザーごと | ユーザーごと | ユーザーごと | プールベース (※3) |
| 料金 (※4) ライセンスあたり、税抜 | 無料 | 749円 ユーザー/月相当 | 1,499円 ユーザー/月相当 | 2,998円 ユーザー/月相当 | 749円 ユーザー/アプリ/月相当 |
| 機能 | 基本機能のみ | 基本機能のみ | 高級機能(バーコードやオートメーションなど)あり | 高級機能(バーコードやオートメーションなど)あり | AppSheet Enterprise Plusと同様 ※アプリケーションのランタイム利用に限定され、AppSheetのエディター機能へのアクセス権はない |
| コネクタ (※5) | 基本コネクタ(Google Spreadsheet、Microsoft Excel(Office 365とSharePoint)、Google Driveなど)のみ | 基本コネクタ(Google Spreadsheet、Microsoft Excel(Office 365とSharePoint)、Google Driveなど)のみ | 基本コネクタ(Google Spreadsheet、Microsoft Excel(Office 365とSharePoint)、Google Driveなど)のみ | プレミアムコネクタ(AppSheet API、SQL Server、ODataなど)あり | |
| オートメーション | 制限あり | 制限あり | 十分にサポート | 十分にサポート | |
| AppSheet Database (※6) | あり | あり | あり | あり | |
| Gemini for App Creation (※7) | なし | あり | あり | あり | |
| Gemini in AppSheet Solutions (※8) | なし | なし | なし | あり | |
| 機械学習 (※9) | なし | なし | なし | あり | |
| チーム コラボレーション | なし | なし | なし | あり | |
| モニタリング | 制限あり | 基本機能 | 基本機能 | Looker Studio連携あり | |
| アプリ公開可能性 | 不可 | 可能 | 可能 | 可能 | |
| アプリの数量 | 制限がない | 制限がない | 制限がない | 制限がない | ー (※10) |
(※1) AppSheet Freeライセンスとは、個人利用とプロトタイプ開発に用途が限定され、一部機能が制限された無料のライセンス。
(※2) AppSheet User Passライセンスは、社内・社外を問わず、AppSheetライセンスを未所有のユーザー、またはCoreライセンスを持ちながらEnterprise Plusライセンスの機能が必要なユーザーに対し、組織のAppSheetアプリへのアクセスを可能にする共有ライセンス。このライセンスはプールとして機能するため、ユーザーは個別に割り当てなしに、必要に応じてAppSheet Core/Enterprise Plusアプリに柔軟にアクセスできる。ただし、利用はアプリケーションの実行(ランタイム利用)に限定され、AppSheetのエディター機能へのアクセス権は含まれない。
(※3) AppSheet User Passライセンスは、個別に割り当てるのではなく、組織全体で共有するプールとして購入される。対象のユーザーがアプリへのアクセス時に、その都度自動的にライセンスが消費される。
(※4) 価格はGoogleによって変更される可能性があるため、参考情報としてご使用ください。
(※5) SharePointやOfficeサービスへのコネクタを使えるため、少なくとも、別途の基本的なOfficeライセンスも必要。また、サードパーティコネクタとAPI(例えば、PDFファイル作成)は、場合により、別途料金かかる。
(※6) 使用容量に制限があり、規定量を超過した場合は増量プラン(別途料金)が必要。(使用容量はライセンスにより異なる。)
(※7) 使用容量に制限がある。(基本は毎日5回で使用できるが、具体の使用容量はGeminiサブスクリプションプランにも依存する。)
(※8, 9) AI機能の利用には、AIクレジットが消費される。AIクレジットを追加すると別途料金が発生する。
(※10) AppSheet User Passライセンスは、特定のアプリに紐づかない。Google Workspace管理者がライセンスを購入すると、組織全体で共有されるプールとなる。その後、ユーザーがアプリにアクセスするたびに、ライセンスが自動的に消費される。
ライセンス選択のヒント
AppSheet Core
・ほとんどの社内用アプリにおいて、Google Workspaceに含むAppSheet Coreライセンスで十分に対応可能。
AppSheet User Pass
・外部ユーザーが組織のAppSheetアプリにアクセスするためには、AppSheet User PassライセンスまたはAppSheet Publisher Proライセンスのいずれかが必要。
・AppSheet User Passライセンスを展開する際、認証されていないアクセスは、たとえ同一人物であっても、アクセスごとにAppSheet User Passが1つ消費されため、認証アクセスを設定するのはオススメ。また、認証されていないアクセスを設定する場合、セキュリティ上の問題が発生する可能性がある。
・機密データを含まず、認証アクセス不要なレストランのメニューや公共イベントガイド、一般向けアンケートなどの様なアプリ、またアクセスが多数(10ユーザー以上)見込まれる場合、ユーザー数無制限で利用できるAppSheet Publisher Pro(税抜 749円/月)が、AppSheet User Passよりもコスト効率に優れている。
まとめ
本記事では、多岐にわたるGoogleのライセンスの中から、お客様のニーズに合ったAppSheetの最適なライセンスを選ぶためのポイントを解説いたしました。
各ライセンスの特徴と機能を理解することで、費用対効果の高い選択が可能になります。
さらに詳しい情報やご質問がございましたら、どうぞお気軽にお問い合わせください。
関連項目&参考ソース
・AppSheet の価格(英語版)
・AppSheet サブスクリプションの選び方
・AppSheet を無料で使用する
・AppSheet の制限事項と既知の問題
・組織で AppSheet を管理する
・AppSheet ライセンスを管理する
・AppSheet の外部ユーザーのライセンスについて
・AppSheet User Pass で必要に応じてアプリへのアクセスを許可する
・Google Workspace サービスの概要
・Google Workspace の各エディションの比較
・Google Workspace 向けの AppSheet を追加、設定する
・Gemini AI 機能が Google Workspace サブスクリプションで利用可能に
・Gemini in AppSheet を使用する
・Gemini for App Creation を使用してアプリを作成する
・Gemini in AppSheet ソリューションのクレジットと割り当てについて
・Gemini の使用に関するクレジットを管理する

